relay driver circuit diagram Arduino relay control tutorial with code and circuit diagram
Relay driver circuit using uln2003 and its applications If you are looking for Relay driver circuit using uln2003 and its applications you've visit to the right place. We have 15 Images about Relay driver circuit using uln2003 and its applications like Relay driver circuit using uln2003 and its applications, Transistor Relay driver circuit in digital | ElecCircuit.com and also Transistor Relay Driver Circuit with Formula and Calculations. Here you go:
Relay Driver Circuit Using Uln2003 And Its Applications

driver uln2003
How To Build A Relay Driver Circuit
relay circuit driver arduino project electronics diagram alternative build drive dc switch electrical
4-Channel Relay Driver Circuit And PCB Design

relay circuit driver channel pcb module diagram board 5v arduino 12v circuits relays electronic layout ac circuitdigest project choose projects
Transistor Relay Driver Circuit In Digital | ElecCircuit.com

circuit relay driver transistor digital eleccircuit current input ma
Relay Driver Circuit With Input Referenced To Positive - Electrical

circuit relay switch npn driver pnp transistor input electronics wiring diode switching electronic diagram gate electrical based does circuits arduino
Relay Driver Circuit - Part 1 - The Tech Circuit

relay driver circuit transistor step part
A "MEDIA TO GET" ALL DATAS IN ELECTRICAL SCIENCE...!!: 8-Bits Relay

relay driver lpt schematic board diagram circuit pc port parallel circuits project old bits using simple electrical controller gr output
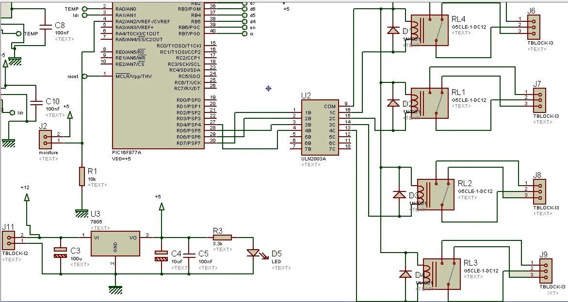
PIC Controlled Relay Driver Circuit Diagram
relay pic controlled driver microcontroller circuit schematic circuits pcb using diagram schematics ac diode bridge 12v controller 220v diy electronic
Transistor Relay Driver Circuit Schematic | Electronics Circuit

relay driver transistor circuit using npn bc electrical electroschematics projects diagram off electronics collector schematic schematics operated connected rail positive
Relay Wiring Diagram And Function Explained - ETechnoG

terminals explained
Transistor Relay Driver Circuit With Formula And Calculations

relay driver circuit transistor formula diagram calculations homemade
Relay Driver Circuit Using Uln2003 And Its Applications

Popular Relay Driver Controller Circuit
relay circuit driver d313 controller using popular lhi stack gif 5v pir arduino diagram imgur transistor circuits sensor application sample
Relay Driver Circuit Using Uln2003 And Its Applications

uln2003 relays microcontroller
Arduino Relay Control Tutorial With Code And Circuit Diagram

circuit relay arduino diagram control schematic 5v driver module compensation tutorial code frequency circuitdigest using working temperature interface ac projects
Circuit relay switch npn driver pnp transistor input electronics wiring diode switching electronic diagram gate electrical based does circuits arduino. Transistor relay driver circuit in digital. Relay driver circuit transistor step part